初冬,地处贵山之南的贵阳,到处欣欣向荣,满地勃勃生机!
2021年12月3日,第十二届全国中外合作办学年会在贵阳隆重召开。年会采用线上线下结合方式,会期一天。
年会由教育部国际司为会议支持机构,厦门大学中外合作办学研究中心(教育部中外合作办学理论研究基地、政策咨询平台和中心)、贵州省教育厅、中国高等教育学会中外合作办学研究分会共同主办,贵州大学承办。年会同时为中国高等教育学会中外合作办学研究分会第六届学术年会。
会议支持机构教育部国际司高度重视年会。会前,教育部国际司召集专题会议,相关负责人听取了年会组委会的汇报,对办好本届年会进行了重要指导。


年会以线下线上方式隆重举行
出席本届年会的有:教育部国际司办学处处长毛冬敏,厦门大学副校长杨斌,贵州省教育厅党组成员、省委教育工委委员、省教育工会主席王慧,教育部中外人文交流中心主任杜柯伟,中国高等教育学会副秘书长郝清杰,教育部留学服务中心副主任杨凌,贵州大学党委书记李建军、校长宋宝安、副校长周少奇,厦门大学中外合作办学研究中心主任、中国高等教育学会中外合作办学研究分会理
事长林金辉,中国高等教育学会中外合作办学研究分会副理事长王大超、黄冠华、副理事长兼秘书长陈娟等。10多个省教育厅(教委)领导和相关部门负责人出席本届年会;出席年会的还有大学校长100多人,大学国际处、教务处等职能部门处长、国际学院院长700多人,中外合作办学机构、项目相关负责人和管理人员1000多人;中外合作办学领域专家出席会议。截至11月17日年会报名系统关闭,经报名者单位盖章确认的有效报名表2000多份,创历史新高。大会组委会秉持历届年会的优良传统——“门槛准入、总量控制”的遴选原则,并根据线上会议便捷高效特点,从报名者中遴选正式代表;同时,组委会邀请部分知名人士作为特邀代表出席。最后确定2000名的代表名单。线上会议采用“实名制”逐一核验代表身份,通过后方可参会。全国有中外合作办学的29个省、自治区、直辖市均有代表出席本届年会,他们来自教育行政部门、中外合作办学相关学校,具有广泛代表性。


年会议程
开幕式由大会主席、厦门大学中外合作办学研究中心主任、中国高等教育学会中外合作办学研究分会理事长林金辉主持。开幕式上,教育部国际司办学处处长毛冬敏发表讲话,作中外合作办学政策解读和指导。

教育部国际司办学处处长毛冬敏作中外合作办学政策解读和指导
毛冬敏处长强调,今年的会议有三个主题词,世界大变局、高质量发展和新发展格局,这些都是中外合作办学当前面临的挑战,也是我们共同要回应的问题。中外合作办学已成为高等 教育的重要组成部分,也是新时代教育对外开放的重要着力点和突破口,在推动高校体制机制 改革,拓宽人才培养途径,满足人民群众多元化需求,服务地方经济发展等方面发挥了积极的 作用。她说,当前教育对外开放正处在提质增效、实现高质量发展的重要阶段,正经历三个转 变,中外合作办学在转变中也面临着各种挑战。一是从规模速度向质量效益的转变,二是从供给驱动向需求驱动的转变,三是从并行发展向融合协同转变。
毛冬敏对中外合作办学高质量发展提出要求。一是中外合作办学要旗帜鲜明坚持和加强党的领导,全面贯彻党的教育方针,牢记为党育人、为国育才的初心使命。要切实加强中外合作办学党建工作,按照党的建设同步谋划、党的组织同步设置、党的工作同步开展的要求,确保人员到位、机构到位、活动到位。要开足开好思想政治课,强化思想引领,确保社会主义办学方向;二是聚焦高质量内涵,明确高质量发展的方向。要坚持优质资源导向,高水平办学导向,把提高人才培养质量,建设高水平师资队伍,拓展科研合作平台作为重点予以推进;三是加强政策统筹,优化高质量发展的布局,聚焦“四点一线一面”,积极支持粤港澳大湾区、长三角地区、海南和雄安新区开展高水平合作办学,积极支持中西部、东北地区引进优质教育资源,服务区域经济社会发展,加强类别统筹;四是协同推动、协同发展,营造高质量发展的环境,构建全方位、多层次、宽领域协作体系,推进学校区域协同发展,探索搭建交流平台,实现结对帮带、双向促进;五是完善管理链条,打牢高质量发展的基础,把好入口关,依法依规行政许可,做好过程监管,健全引退机制;六是防范应对风险,守牢高质量发展的底线。既要
把教育对外开放的出发点和落脚点放在深化交流、扩大合作上,又要在事关国家安全、教育主 权、高校稳定的问题上,把牢方向、守住底线,把安全发展贯彻到中外合作办学全过程和各环节,牢牢把握中外合作办学的主导权。
大会组委会主任、厦门大学副校长杨斌,中国高等教育学会副秘书长郝清杰,贵州大学党委书记李建军代表年会主办、承办方在开幕式上致欢迎辞;教育部中外人文交流中心主任杜柯伟代表教育部相关直属事业单位致辞。

大会组委会主任、厦门大学副校长杨斌致辞
杨斌指出,厦门大学于2010年率先在全国成立第一家以中外合作办学为研究对象的研究机构。十多年来,在教育部国际司直接支持和指导下,在省级教育行政部门、中国高等教育学会和兄弟院校的通力合作下,在广大中外合作办学相关高校和专家学者的共同努力下,厦门大学中外合作办学研究中心发起的全国中外合作办学年会已经发展成为全国中外合作办学峰会和国家级智库平台。厦门大学建校100年来,始终流淌着“博集众长”“兼容并包”的血液,立足中国,面向世界,形成了高质量国际合作与交流的传统。他强调,学校将按照教育部和中国高等教育学会要求,一如既往支持厦门大学中外合作办学研究中心和中国高等教育学会中外合作办学研究分会的发展,为新时代中外合作办学高质量发展提供更加坚强有力的政策支撑、专业支持和人才保障。

中国高等教育学会副秘书长郝清杰致辞
郝清杰指出,在教育部国际司的直接支持和指导下,在多方积极响应、合作和参与下,年会以国家中外合作办学重大政策需求为研究导向,以中外合作办学重大理论和现实问题为主攻方向,主动回应社会关切,在为政府中外合作办学决策提供政策支撑,为办学实践提供理论指导以及社会舆论引导等方面作出了重要贡献。中外合作办学研究分会依托厦门大学中外合作办学研究平台,在推动全国中外合作办学科学研究新局面形成上带了个好头。这是中国高等教育学会发展的重要组成部分,也是学会推动全国中外合作办学高质量发展应尽的社会责任。他表示,学会将进一步支持中外合作办学研究分会在新的起点上,更高质量打造全国中外合作办学年会暨分会学术年会这一重要平台,为高质量教育体系建设和教育现代化建设作出新的更大的贡献。

教育部中外人文交流中心主任杜柯伟致辞
杜柯伟指出,长期以来,中外合作办学为我国教育改革发展做出了重要贡献。中外合作办学作为中外教育领域专业人士和教师学生友好往来的平台,实现的不仅仅是办学理念、专业与课程、教学技术和手段等方面的合作,也是在推动文明互鉴,促进中外民心相通,是中外人文交流的重要手段和渠道,肩负着培养中外人文交流使者的重要使命。他建议,以人文交流理念为指引,以中外合作办学为抓手,形成更多中外教育交流合作成果,在促进民心相通、文明互鉴方面发挥更大的作用;进一步深化中外人文交流的相关实践与研究,拓展常态化交流途径,创造更多的交流合作机会,与更多的中外教育机构和相关社会组织开展多层面多渠道的交流合作,不断提高年会的影响力、吸引力,着力打造教育领域人文交流的知名品牌。

贵州大学党委书记李建军致辞
李建军指出,近年来,贵州大学把区域性与国际化协调发展作为学校的核心战略之一,主动服务国家外交战略、服务地方经济社会,逐步培育出新的办学优势和特色,学校综合实力、核心竞争力和社会影响力显著提升。值得欣喜的是,就在上个月,教育部下达《关于同意设立贵州大学北阿拉巴马国际工程技术学院的函》,批准设立贵州大学北阿拉巴马国际工程技术学院作为不具有法人资格的中外合作办学机构,填补了贵州省高校没有以工科为主的合作办学机构的空白。贵州大学将统筹谋划、协调推进中外合作办学项目和机构的各项工作,全面发挥中外合作办学辐射和带动作用,扩大学校教育对外开放,推动学校高质量发展。

教育部留学服务中心副主任杨凌作专题报告
教育部留学服务中心副主任杨凌在大会上作专题报告。她围绕本届年会主题,介绍留学服务中心开展的中外合作办学相关业务和创新举措。首先,她聚焦教育部留学服务中心在构建数字化服务体系方面的各项工作,介绍了“互联网+留学服务”和中外合作办学学生注册工作方面的数字化建设;其次,她重点介绍了留服中心始终坚持以学生为中心的服务理念,以及在疫情期间应急处突,制定应对举措的相关情况;最后,杨凌还向大会报告了近年来留学服务中心在中外合作办学发展中提升行业服务质量和水平的主要举措,并表示留学服务中心将进一步提升行业服务本领,为新时代中外合作办学高质量发展继续做好服务工作,贡献中心的力量。

大会主席、厦门大学中外合作办学研究中心主任、中国高等教育学会中外合作办学研究分会理事长林金辉主持开幕式,并作大会主旨报告
大会主席林金辉在大会上作了题为《中外合作办学高质量发展的基本内涵与政策透视》的主旨报告。他对年会主题“世界大变局下的中外合作办学:以高质量发展助推新发展格局构建”及下设的 10个分主题作了说明,指出确定这样的主题和分专题,是在教育部国际司直接指导下完成的,是在对日新月异的、活生生的、火热的中外合作办学实践开展深入调研过程中完成的。林金辉强调,党的十八大以来,中外合作办学顶层设计日臻完善,改革创新不断深入,规范化进程快速推进,治理能力持续提升,质量建设成效显著,各个方面取得重要成就。总体上看,中外合作办学发挥了四个方面的独特作用。一是在满足社会对多样性、国际化教育需求方面发挥了独特作用,二是在促进高校学科建设和人才培养方面发挥了独特作用,三是在推进国家教育体制机制改革方面发挥了独特作用,四是中外合作办学创造的跨国教育“中国样本”,提供的“中国智慧”,使许多国家高等教育受益,提升了我国教育的世界影响力,发挥 了独特作用。当前,世界正经历百年未有之大变局,全球疫情加速了变局演进。中外合作办学 如何在已有成就基础上积极应对世界大变局,直接关系到能否融入和服务新发展格局,直接关 系到能否全面实现教育现代化,直接关系到能否满足人民群众多样化、国际化教育需求。在世界大变局下,中外合作办学面临重大机遇和严峻挑战。如何走好新时代中外合作办学赶考路,中外合作办学把牢发展方向至关重要。他提出,作为全国中外合作办学峰会和国家级智库平台,年会需要破解这样的时代命题:中外合作办学的初衷和定位是什么?在世界大变局下我们需要一个什么样的中外合作办学?在建设教育现代化和教育强国新征程中,中外合作办学向何处去?他认为,中外合作办学实现高质量发展的前提是要理清高质量发展的基本要素和政策要点。他强调,中外合作办学高质量发展是规模、速度、质量、效益相互协调的发展,是中外合作办学者(中外合作教育机构)相互协同的发展,是治理效能与教学效能相互促进的发展,是统一要求与学校实际相互结合的发展。这些基本要素是中外合作办学者在办学实践中应该重点关注的,也是中外合作办学政策发展的必然趋势和未来走向。
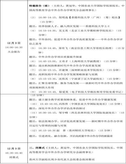
在大会上作特邀报告的有:中国工程院院士、贵州大学校长宋宝安,香港科技大学(广州)(筹)校长倪明选,贵州财经大学校长赵普,深圳职业技术学院校长许建领,上海大学党委副书记、副校长龚思怡,宁波诺丁汉大学副校长沈伟其,南京信息工程大学原校长助理郑有飞,上海师范大学副教授王奇才,北京工业大学都柏林学院院长吴文英,中国农业大学国际处处长冯伟哲,电子科技大学格拉斯哥学院党委书记邸爱英,西北农林科技大学国际处副处长邹宇锋等。
报告专家和与会代表就以下问题展开深入研讨,发表见解,贡献智慧。这些问题是:中外合作办学如何扎根中国大地办教育。优质教育资源的引进、消化、融合、创新;中外合作办学促进高质量教育体系建设和教育现代化建设;中外合作办学类别、区域(“四点一线一面”)、层次、学科专业布局优化。面向全球的教育合作伙伴关系;中外合作办学示范引领机制。中外合作办学与“双一流”建设;中外合作办学退出转型机制;中外合作办学质量观。中外合作办学评估机制改革;中外合作办学国(境)外学历学位颁授与认证;中外合作办学学科专业建设与师资建设。中外合作办学在线教学的规范管理与质量提升;职业高校中外合作办学发展理念与策略;国别和区域视域下的教育法律、政策、评价标准。专家的报告题目分别是:“双一流”大学建设与中外合作办学创新发展,新时代与新使命:扎根中国大地的中外合作办学路径思考,培养创新人才、融入湾区发展——香港科技大学2.0,中外协同、促进中外合作办学高质量发展——中外合作办学评估之思考,中外合作办学项目质量提升探索,退出机制助推新时代中外合作办学高质量发展,高职院校中外合作办学发展策略探索与实践,汇聚全球智慧、服务当地发展——谈新时代中外合作办学的四项原则和四大作用,建立健全质量保障体系、促进中外合作办学健康发展,深化中外合作办学评估改革的探讨,依法依规办学、以评促高质量发展——新时期中外合作办学项目运行与管理的问题与对策,引进消化、融合创新:开启高质量中外合作办学的新篇章。报告专家和与会代表围绕世界大变局下的中外合作办学分析现状、探讨规律、思考未来,提出许多具有战略性、前瞻性、创新性、针对性和可行性的理念认识、规划设想、实践对策和政策建议。
大会组委会主任、贵州大学副校长周少奇主持上午的大会报告,并致闭幕词。中国农业大学国际学院原院长、中国高等教育学会中外合作办学研究分会副理事长黄冠华主持下午的学术报告和闭幕式。
全国中外合作办学年会的使命是做好政府参谋,当好学校帮手,引导社会舆论,培养专家队伍,引领中外合作办学事业高质量发展。年会不是1天、2天,而是365天。这个倡议早已在年会代表中形成共识。与会代表纷纷表示,往届年会代表通过各种方式,在会前会后、线上线下对大会主题进行了持续不断的深入研讨和交流,有的还互相走访,交流信息和经验,助推了地区乃至全国中外合作办学科学研究蓬勃发展新局面的形成;在疫情防控常态化背景下,年会组织的交流研讨对于理论工作者和实际工作者更加及时,更有获得感,他们将围绕“世界大变局下的中外合作办学:以高质量发展助推新发展格局构建”这一主题,结合办学实践,持续深入进行科学研究,为新时代中外合作办学高质量发展提供源源不断的支撑力量。
中外合作办学是中国教育涉外办学十几种形式中唯一以国务院行政法规《中外合作办学条例》规范的办学形式,是教育行政部门的行政审批(教育涉外行政许可)事项,是教育对外交流最为深入、合作程度最高的形式。中外合作办学有明确的政策界限。它的主体是中外教育机构,缺一不可;方式是合作,合作各方必须在办学条件、教育教学和管理等方面开展实质性合作;招生对象主要是境内中国公民;中外合作办学有机构和项目两种形式,其中,机构又有具有法人资格的机构和不具有法人资格的机构;中外合作办学实行“行政审批制”,教育部对依法批准设立或举办的机构和项目分别颁发机构“办学许可证”或“项目批准书”。中国教育机构没有实质性引进外国教育资源,仅以互认学分的方式与外国教育机构开展的教育教学活动,不属于中外合作办学范畴。例如,一般校际交流项目、承认特定课程学分、双联学位、双语授课项目、引进部分课程、外国大学预科班、交换生安排、联合培养、短期文化体验项目、合作远程教育、外籍人员子女学校等,都不属于中外合作办学。现实中可能存在某些误读和误解,把其他涉外办学活动说成是中外合作办学;这些活动如果出现问题,容易被算到中外合作办学头上。这种情况不利于中外合作办学事业的发展,也不利于其他涉外办学形式的发展。消除和杜绝中外合作办学“杂音”,厘清中外合作办学政策界限,必须加强理论研究和政策支撑。
截至2021年10月底,经教育部批准或备案的中外合作办学机构和项目共有2447个,其中本科以上机构和项目1295个,专科层次机构和项目900多个。高等教育中外合作办学机构、项目占办学机构、项目总数的90%左右。高等教育中外合作办学涉及经济学、法学、教育学、文学、历史学、理学、工学、农学、医学、管理学、艺术学等11个学科门类200多个专业。合作对象涉及39个国家和地区,800多所外方高校,700多所中方高校。作为加快和扩大教育对外开放重要载体的中外合作办学,无疑将在高质量教育体系建设和新发展格局构建中发挥越来越重要的作用。中外合作办学坚持对外开放的基本政策是稳定的,方向是明确的。中外合作办学高质量发展必将大有可为,必将大有作为。
全国中外合作办学年会是全国中外合作办学峰会和国家级智库平台。年会以教育部国际司为会议支持机构,厦门大学中外合作办学研究中心(教育部中外合作办学理论研究基地、政策咨询平台和中心)发起、牵头并联合省级教育行政部门、中国高等教育学会中外合作办学研究分会共同主办。海南省教育厅、福建省教育厅、深圳市教育局、浙江省教育厅、河南省教育厅、广东省教育厅、贵州省教育厅先后一次或多次参与主办。参与承办的机构先后有海南大学、三亚学院、福建农林大学、集美大学、厦门理工学院、香港中文大学(深圳)、温州肯恩大学、中原工学院、福州大学、福州墨尔本理工学院、泉州理工学院、鲁东大学、暨南大学、贵州大学等。据统计,参加第一届至第十二届年会的代表累计超过9000人次。教育部国际司相关领导出席第一届至第十二届年会;出席往届年会的还有中共中央组织部相关部门、教育部其他相关司局,教育部中外人文交流中心、教育部留学服务中心、教育部学位中心,中国高等教育学会、中国教育国际交流协会等领导。在代表构成方面,有部分省级教育行政部门负责人及其“国际口”负责人,大学校长及其国际处、教务处等相关职能部门负责人,大学国际学院负责人,中外合作办学机构、项目负责人、管理人员和一线教师,以及中外合作办学专家学者等。
历届年会成果丰硕,成效显著。《人民日报》 报道第十届全国中外合作办学年会时指出:“历届年会打造了五大平台,对全国中外合作办学的规范、健康、有序和可持续发展发挥了资政咨询、服务社会、引导舆论的独特作用:一是理论研究平台。年会迄今十大主题及七十多个分专题的研究已形成“系列和品牌效应”,对办学实践起了基础性、先导性和引领性的作用;二是政策咨询平台。年会组委会承办教育部中外合作办学工作座谈会、征求意见会、专家培训会已成惯例;三是人才聚集平台。年会凝聚了大批中外合作办学专家,培养了一批专家型中外合作办学人才;四是高端对话平台。年会建立了政府、办学者、校长以及专家学者的高端对话机制;五是舆论引导平台。年会通过大量研究和媒体支持,有效引导了社会舆论,推动形成了中外合作办学主流话语体系。”事实证明,十几年来,全国中外合作办学年会在国内外的影响力逐步扩大,已经成为中外合作办学的国家级智库和学术界的品牌,已经成为国家中外合作办学决策的重要建言者、政策效果的重要评估者,中外合作办学实践的重要引领者和社会舆论的重要引导者。
全国中外合作办学年会发起、牵头单位厦门大学中外合作办学研究中心成立于2010年3月,是中国第一家以中外合作办学为研究对象的专门研究机构;2013年3月,研究中心获批教育部中外合作办学理论研究基地、政策咨询平台和中心;同年9月5日,教育部在北京召开的“教育部新闻发布会”对外宣布:“以教育部中外合作办学理论研究基地和政策咨询平台——厦门大学中外合作办学研究中心为代表的中外合作办学研究在咨政育人、服务社会等方面发挥了重要作用”;2016年11月,厦门大学成为中国高等教育学会中外合作办学研究分会首届理事长单位和秘书处所在单位,研究中心具体承担秘书处工作。
全国中外合作办学年会组织委员会由厦门大学原副校长、国务院学位委员会教育学科组原召集人、著名教育家潘懋元教授担任名誉主任;厦门大学副校长,以及参与当年主办的省级教育行政部门领导及承办单位领导共同担任主任。本届年会组委会主任为厦门大学副校长杨斌,贵州省教育厅党组成员、省委教育工委委员、省教育工会主席王慧,贵州大学副校长周少奇;组委会副主任为厦门大学中外合作办学研究中心主任、中国高等教育学会中外合作办学研究分会理事长林金辉,贵州省教育厅国际处处长王睿;组委会执行主任为中国高等教育学会中外合作办学研究分会副理事长兼秘书长陈娟,贵州大学国际处处长洪云;组委会秘书长由洪云兼任。